理想汽车撞上了硬骨头!东风柳汽再回应“8吨卡车被撞坏”
快科技8月2日消息,任谁也没料到,在i8上市发布会上播放的一段对撞测试视频,会给理想汽车带来如此大的麻烦。昨晚,东风柳州汽车有限公司发布公开信就相关事件再回应:近日,理想汽车在其产品发布会及网络传播中,使用涉及公司乘龙旧车的碰撞测试视频,引发社会广泛关注。
经公司技术核查及专业评估,该视频相关测试场景及设备与实际交通情况存在极大差异。
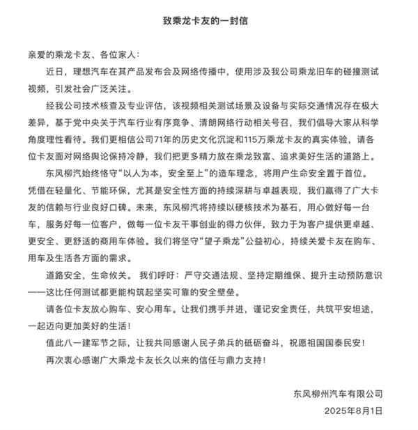
在给“致乘龙卡友的一封信”里,柳汽表示:我们倡导大家从科学角度理性看待,我们更相信公司71年的历史文化沉淀和115万乘龙卡友的真实体验,请各位卡友面对网络舆论保持冷静,我们把更多精力放在乘龙致富、追求美好生活的道路上。
事件回顾:
理想首款纯电SUV车型i8上市,当天的发布会上播放了该车型重卡连环撞击测试视频:在该碰撞测试视频中,理想i8和重卡正面对撞时,8吨重卡四个车轮弹起,驾驶室和后货箱出现明显的分割,驾驶室几乎倒在理想i8的前车窗上。在最初发布视频的时候,由于碰撞的重卡车型方向盘没有打码,网友发现该卡车品牌为乘龙卡车(后打码处理)。
有不少网友涌入乘龙卡车的官方账号评论区反馈此事,后乘龙卡车回应称“正了解情况,积极沟通”,并特意发布了一条展示自家车型安全能力的测试视频以证清白。
事情发酵后,理想汽车回应称:
理想i8和卡车撞击的超级实验,是基于用户真实交通会车场景的模拟,全权委托专业的第三方检测机构测试认证,试验场地、测试设备以及市场端随机购买的测试卡车均由检测机构提供,我方没有任何指定。
组织了该测试的中国汽研表示:
测试的全过程肯定符合所有的规定和标准,不会因为(哪一方)是客户,去刻意调节车辆参数。
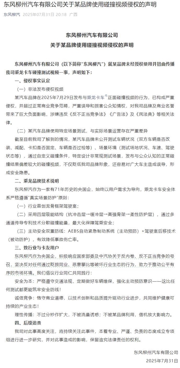
7月31日晚间,东风柳汽发布声明:
此事已构成严重侵权,并超过正常商业竞争范畴,严重误导和损害公众知情权,对我司品牌及商业名誉带来了巨大负面影响,涉嫌违反《反不正当竞争法》《广告法》及《民法典》等相关法律。
“发布与公众认知的正常碰撞结果偏差较大的碰撞视频,不仅贬低我司品牌形象,还容易对广大车主造成误导,形成安全隐患。”
本文 三波网 原创,转载保留链接!网址:https://www.tashuo.net/articles/62903.html
1.本站遵循行业规范,任何转载的稿件都会明确标注作者和来源;2.本站的原创文章,请转载时务必注明文章作者和来源,不尊重原创的行为我们将追究责任;3.作者投稿可能会经我们编辑修改或补充。
